437必赢会员中心首页|云就业平台|后台管理|
院务公开|

日常教育

□ 当前位置: 学院首页 -> 研究生教育 -> 日常教育 -> 正文

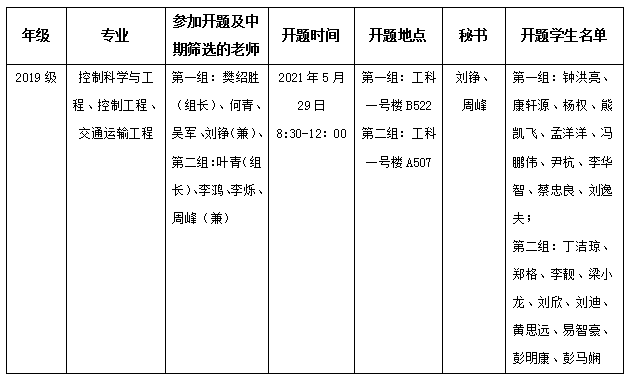
2021年研究生学位论文开题及中期筛选考核安排表(四)

发布日期:2021年05月11日 来源: 作者:

    控制科学与工程、控制工程学科一组和交通运输工程组开题及中期筛选考核安排已公示,请大家提前填写好《437必赢会员中心研究生论文开题报告表》与《研究生中期筛选考核评定表》,做好答辩准备。

上一篇:2021年研究生学位论文开题及中期筛选考核安排表(五) 下一篇:2021年研究生学位论文开题及中期筛选考核安排表(三)