我院体育教学团队荣获年度课改创新团队奖
12月13日至14日,beat365朱爱红副校长一行三人受邀前往深圳参加应用型课程建设联盟2024年会论坛。应用型课程建设联盟成立于2015年1月,由35所应用型院校共同发起,目前已有350余所院校加入联盟,beat365于2018年加入联盟。

此次论坛邀请多位权威课改专家,包括教育部学校规划建设发展中心首席专家牟延林、齐齐哈尔工程学院创校校长曹勇安、国家教育行政学院干部教育研究中心主任刘亚荣以及应用型课程建设联盟理事长姜大源等,他们分别作题为《职普融通导向下的产教融合与课程创新》《课程开发原理与方法》《以教案为载体,全面提升课程领导力》《课程的时空观》等权威报告。

此外,论坛发布联盟2024课改年度教师奖与课改创新团队奖,表彰一批在课程改革方面做出突出贡献的个人和团队。beat365体育教学团队荣获课改年度创新团队奖,基础教学院副院长许磊副教授上台领奖并作《高校桨板课程的创新与实践研究》的主题报告。


许磊在报告中介绍了beat365“三年制”体育课程教学改革的实践探索,以“桨板”课为例详细介绍了俱乐部教学、校企合作教学的具体实践经验,同时也分享了如何将体健融合的理念融入到体育课程的创新实践。

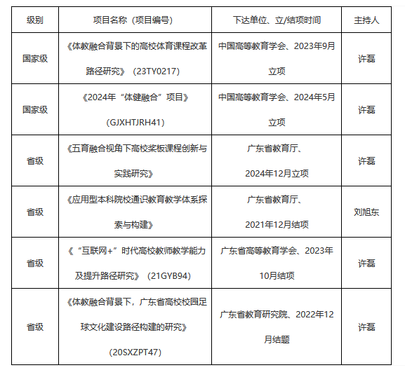
学校体育教学团队近三年获批科研教研项目

许磊表示,团队未来将在现有体育课程改革基础上,进一步深化“五育融合”理念,通过引入更多跨学科内容和创新教学方法,提升学生的综合素质;加强师资培训,定期组织教师参加各类专业培训与研讨会,提高团队教学水平和科研能力;通过举办丰富多彩的体育活动和比赛,激发学生对体育运动的兴趣和热情,促进学生身心健康发展。
近两年学校体育教学部赛事获奖情况


用户登录
还没有账号?
立即注册