beat365成功举办2023年校级青年教师教学大赛
为进一步加强青年教师队伍建设,激发青年教师更新教学理念、创新教学方法的热情,提升青年教师的专业素养,9月14日下午,beat365举办2023年青年教师教学大赛现场评选活动。
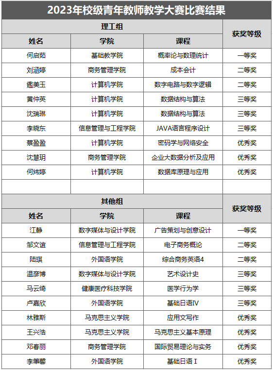
经各二级学院推荐和学校网络评选,共有19名参赛教师进入本次现场评选环节,按理工组和其他组分组展开竞技。校长孙伟、书记伍少德、副校长朱爱红、校长助理程学良以及各学院领导担任评委,对参赛教师的教学设计、教学展示和教学反思等方面的表现进行打分。

按照赛前抽签确定的比赛顺序和参赛节段,参赛教师依次上台展示。比赛过程中,参赛教师注重充分融入思政元素、理论与实践相结合,充分展示了beat365青年教师在教学设计、教学展示和教学反思等方面的才华和创新能力。

经过激烈角逐,最终评选出一等奖2名,二等奖4名,三等奖6名。

附表:比赛结果
本次青年教师教学大赛的成功举办,将进一步激发青年教师们教学的热情和创造力,积极探索教育教学的新方法和新途径。希望全校教师能够积极参与各类教师教学竞赛,与时俱进、勇于尝试,为beat365的教育事业发展注入更多的活力,推动beat365教学质量和教育水平迈上一个新的台阶。
终审:教务网

用户登录
还没有账号?
立即注册