英国beat365官方网站
设为首页
|
加入收藏
|
站群导航
英国beat365官方网站
行政管理
招生信息网
网络与信息中心
校团委
党委机关
学工部
直属单位
质保部
图书馆
继续教育学院
二级学院
国际教育学院
计算机学院
信息管理与工程学院
商务管理学院
外国语学院
基础教学院
马克思主义学院
数字媒体与设计学院
SOVO创新创业
健康医疗科技学院
人工智能学院
未指定
课程思政教学研究中心
|
手机版
欢迎光临 继续教育学院 !
搜索
×
搜索过于频繁,请输入验证码
网站首页
学院介绍
通知公告
新闻动态
通知公告
招生信息
2025年应用本科招生简章
2025年国际本科招生简章
2025年成人高等教育招生简章
考证培训
考研培训
普通话测试
英语口语培训
创业培训
专项技术证书培训
驾驶证培训
ACCA培训
其他培训
友情链接
教学管理
规章制度
教学通知
学籍管理
办事流程
就业平台
就业动态
招聘资讯
您的位置:
首页
>
通知公告
>
通知公告
>
详细内容
通知公告
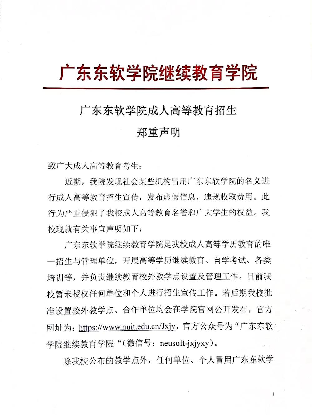
英国beat365官方网站继续教育学院成人高等教育招生郑重声明
来源:
发布时间:2022-06-17 15:46:45
浏览次数:
次
【字体:
小
大
】
分享到:
【打印正文】
×
用户登录
登 录
|
账号密码登录
成功登录后,
保持登录状态
忘记密码?
还没有账号?
立即注册
用户登录
还没有账号?
立即注册