基于“三全育人”理念的《系统分析与设计》课程思政教学案例
基于“三全育人”理念的《系统分析与设计》课程思政教学案例
计算机学院 李晶
一、课例情况概述
“三全育人”即全员育人、全程育人、全方位育人。2016年,习近平总书记在全国高校思想政治工作会议上指出:“要坚持把立德树人作为中心环节,把思想政治工作贯穿教育教学全过程,实现全程育人、全方位育人”。 2017年,中共中央、国务院《关于加强和改进新形势下高校思想政治工作的意见》明确指出,要坚持全员全过程全方位育人。要把思想价值引领贯穿教育教学全过程和各环节,形成教书育人、科研育人、实践育人、管理育人。2019年3月18日,习近平总书记主持召开学校思想政治理论课教师座谈会并发表重要讲话,他强调“要坚持显性教育和隐性教育相统一,挖掘其他课程和教学方式中蕴含的思想政治教育资源,实现全员全程全方位育人”。
《系统分析与设计》是软件工程专业的必修课程,4学分,共64学时,授课对象是18级软件工程4班学生。通过本课程的学习,希望学生能掌握系统分析和设计的步骤、流程、原则、工具等常用知识和技术,能够根据需求对系统进行分析和设计。培养学生具有专业能力、系统分析和设计的理论及实践知识,通过本课程系统性的学习,达到能独立对企业级系统进行分析和设计的目的。
二、课程思政的思路
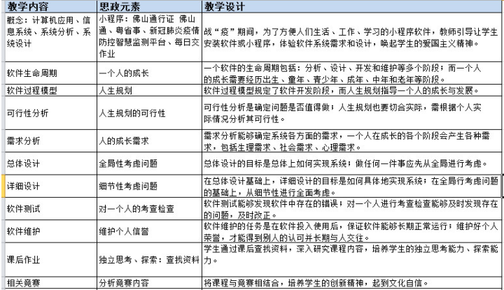
1. 在课程内容中融合目前“战疫”期间使用的软件案例,如:佛山通行证 佛山通、粤省事、新冠肺炎疫情防控智慧监测平台、每日交作业小程序等,进行爱国主义精神教育,唤起学生的爱国热情。
2. 将“系统开发生命周期”的所有活动与“个人成长”相结合,提升教学内容中人生观、价值观、世界观教育的导向作用。
3. 精心设计课后团队作业,并将课程与竞赛结合,加深学生知识理解,培养学生独立思考能力、团队协作能力、探索能力和创新精神。
三、课程思政的教学设计
1. 复习旧知、导入新课
第一堂课由复习前续课程知识入手,重点讲解知识点:课程简介、职业取向、教学方式等内容讲解,使用QQ软件的“群课堂”、“打卡”、“作业”等功能进行课堂组织。
2. 教学内容
(1)软件开发及系统分析与设计
基础概念部分:计算机应用、信息系统、系统分析、系统设计。讲解中恰当穿插“战疫”期间使用软件系统案例,如:佛山通行证 佛山通、粤省事、新冠肺炎疫情防控智慧监测平台、每日交作业小程序等,同时通过视频引导学生安装软件,体验软件系统的具体需求和设计理念,加深对概念的理解,唤起学生的爱国热情。
(2)系统开发生命周期
结合教学内容,将“软件生命周期”与“个人成长”进行对照,通过学习通APP、腾讯会议软件随机选人的形式与学生互动。一个软件的生命周期包括分析、设计、开发和维护等多个阶段,每个阶段需要一定的过程和正确的方法来指导,就像是一个人的成长需要经历出生、童年、青少年、成年、中年和老年等阶段一样,需要有正确的世界观、价值观和人生观作为引导。有利于学生对教学内容的理解,同时让学生充分体会到各个成长阶段的重要性,对学生个人的成长起到了积极作用。

3. 课后作业
(1)2-3名同学为一组,查找资料,深入研究并比较瀑布模型、迭代模型和敏捷开发。
(2)了解2020年计算机设计大赛、第三届微信小程序设计大赛、第六届中国“互联网+”大学生创新创业大赛的要求,积极准备参加比赛。
四、课程思政的教学效果
《系统分析与设计》课程思政实现德育和智育的有机融合, 丰富与拓展了思想政治的教育概念,同时提升了专业课教学的内涵,丰富了课程的发展路径, 实现了价值塑造、能力培养、知识传授三位一体的教学目标。
在课程思政教学过程中,学生不仅掌握了专业基础知识、理解系统开发生命周期,同时还培养了健全的人格品质,树立了正确的价值取向,提升了职业素养,培养了团队协作意识、爱国情怀和社会责任感。

用户登录
还没有账号?
立即注册