英国beat365官方网站
| |
×
搜索过于频繁,请输入验证码
网站首页
|
党建工作
|
学院概况
|
学部介绍
中国近现代史纲要教学部
毛泽东思想和中国特色社会主义理论体系概论教学部
形势与政策教学部
习近平新时代中国特色社会主义思想教学部
人文素质教学部
马克思主义基本原理教学部
思想道德与法治教学部
|
师资队伍
教师风采
|
学院动态
|
课程建设
|
教学科研
教学改革
教学成果
|
常用下载
|
通知公告
|
学校首页
您的位置:
首页
>
通知公告
>
详细内容
通知公告
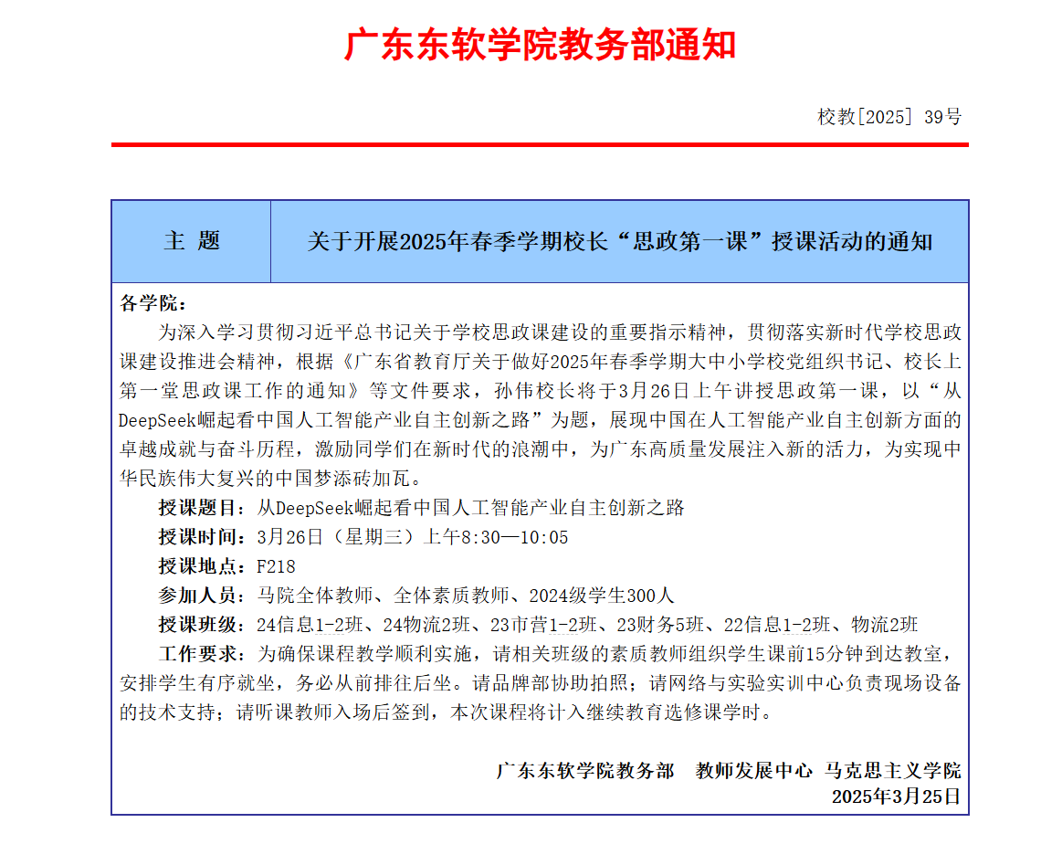
关于开展2025年春季学期校长“思政第一课”授课活动的通知
发布时间:2025年03月25日
来源:
作者:
浏览次数:
次
【字体:
小
大
】
分享到:
【打印正文】
×
用户登录
登 录
|
账号密码登录
成功登录后,
保持登录状态
忘记密码?
还没有账号?
立即注册
用户登录
还没有账号?
立即注册