关于开展2022年度职称评审工作的通知
各位老师:
根据省人社厅《关于做好2022年度职称评审工作的通知》(粤人社发[2022]30号)等相关文件的要求,结合beat365工作实际,现将2022年度beat365职称申报评审工作安排预通知如下,请各学院、各位老师按照通知要求做好相关评审工作。
一、受理对象和范围
(一)受理对象
符合学校有关申报教学系列(含思政课教师和专职辅导员)的在职在岗专业技术人员。
(二)受理范围
1.初次职称认定:高校应届毕业生参加工作后,符合初次认定职称条件的教师,包含本科毕业生认定初级职称、硕士和博士研究生认定中级职称等;
2.职称评审范围:教学系列;
3.除上述范围外的其他系列职称评审,由学校依据相关规定进行审核推荐,报送至相关专业的评审会评审。
二、申报评审条件和相关说明
1.专业技术人员申报评审,应根据自己的专业技术岗位,对照学校的职称政策及相应资格条件,如实填报并一次性提交全部申报材料,申报材料时限计算如下:
2021年度及以后年度取得职称的专业技术人才,申报评审高一级职称时,申报材料时段的起算时间为本级职称评审年度的下一自然年1月1日,截止时间为申报高一级职称评审年度的12月31日;
2020年度及以前年度取得职称的专业技术人才,申报评审高一级职称时,申报材料时段的起算时间为本级职称评审年度的9月1日,截止时间为申报高一级职称评审年度的12月31日。
其后取得的业绩成果、论文等,不作为申报有效材料。
申报人资历年限计算时间为:受聘本级职务起至2022年12月31日止。凡未满规定年限的,一律不得申报。
2.学历、资历、教学工作量、教学质量、业绩成果、转系列评审等要求详见《英国beat365官方网站教师职称评审办法》(附件1),在beat365工作年限未满申报职称等级的,需提供原工作单位合同电子版、教学工作量证明、教学质量考核及绩效考核证明。
3.继续教育要求:根据《广东省专业技术人员继续教育条例》和相关政策规定,需提供2022年度《广东省专业技术人员继续教育证书》。
4.高校教师资格证:申报或转评高校教学系列职称,必须取得高校教师资格证书。新进教师初次申报助教职称及海外高层次人才应在进入beat3651年内取得高校教师资格证,签署并提交《高等学校教师资格证承诺书》(附件2)。
5.教师师德表现情况是教师职称评审的首要内容,实行师德“一票否决”,申报人取得现职称以来,如出现工作负面情况的,须在申报表的相应栏目注明。在评审中发现并查实有伪造身份、学历、资历、业绩,剽窃他人成果,不如实填报或提交不真实材料,有意隐瞒事实真相等,视为违反《高等学校教师职业道德规范》或学术不端行为,将按《英国beat365官方网站师德师风负面清单和示范行为处理办法》等有关规定予以严肃处理。
6.进入beat365之前在原区域、原单位合规取得的职称的教师,按程序进行重新评审或确认,原职称经重新评审或确认后方可在beat365申报高一级职称,具体请见《广东省跨区域、跨单位流动专业技术人才职称确认办法》(附件3)。
7.青年教师晋升高一级专业技术职务(职称)时,需至少一年兼任素质教师、班主任等工作经历或支教、扶贫、参加孔子学院及国际组织援外交流等工作经历,并考核合格。
三、评审费用
按照《关于转发省物价局、省财政厅<关于调整专业技术资格评审费标准的复函>的通知》(粤人发〔2007〕35号)执行,申报高级职称评审费920元/人(含评审费580元/人、答辩费140元/人、代表作鉴定费200元/人);申报中级职称评审费450元/人,申报初级职称评审费:280元/人。
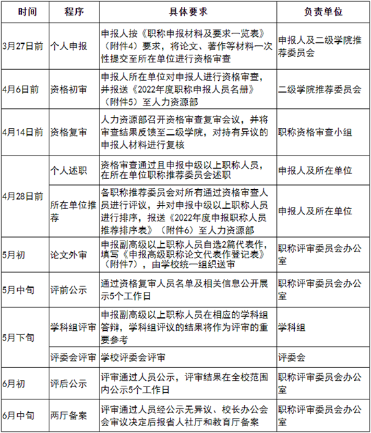
四、日程安排

五、附件
附件1:英国beat365官方网站教师职称评审办法
附件2:高等学校教师资格证承诺书
附件3:英国beat365官方网站外单位职称重新评审和确认办法
附件4:职称申报材料及要求一览表
附件5:2022年度职称申报人员名册
附件6:2022年度申报职称人员推荐排序表
附件7:申报高级职称论文代表作登记表
以上未尽事宜,请联系人力资源部张嘉琪老师、冼泳瑶老师,联系电话:0757-86684530。
附件3:英国beat365官方网站外单位职称重新评审和确认办法.docx
人力资源部
2023年3月20日



用户登录
还没有账号?
立即注册