关于校级教学质量与教学改革工程2020年立项项目验收结果的公示
各二级学院、部门:
根据《关于开展教学质量与教学改革工程建设项目检查验收工作的通知》(校教[2023]5号)安排,教务部组织开展了校级教学质量与教学改革工程2020年立项项目检查验收工作。经二级学院初审、教务部审查和专 家网络评审等程序,最终确定参加本次验收的20个项目验收通过,对无法继续建设的3个项目进行撤项处理,现予以公示。
本次公示期为2023年4月7日至2023年4月13日。任何单位和个人如对公示结果有异议,可在公示期内以书面形式将意见送达至教务部。意见所反映情况须具体真实,单位提出异议须加盖公章,并写明联系人姓名、电话;个人提出异议须写明本人的真实姓名。不符合上述要求的异议不予受理。
本项工作负责人为教务部常东超,邮箱:changdongcha
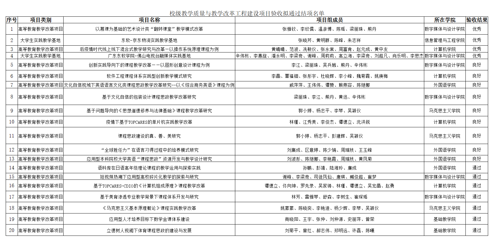
附表1:校级教学质量与教学改革工程建设项目验收拟通过结项名单
附表2:校级教学质量与教学改革工程建设项目验收拟撤项项目名单
附表1:

附表2:

教务部
2023年4月7日

用户登录
还没有账号?
立即注册