关于开展2024年度广东省青少年研究立项课题申报的通知
各二级学院、部门:
为深入学习贯彻党的二十大精神和习近平总书记视察广东重要讲话、重要指示精神,推动青少年和青少年工作者聚焦省委省政府中心工作,围绕“百县千镇万村高质量发展工程”等重点项目开展调查研究,共青团广东省委员会、广东省社会科学界联合会决定联合启动2024年度广东省青少年研究立项课题申报工作。现将beat365有关申报事项通知如下:
一、项目选题及课题类别
本项目选题请参考《2024年度广东省青少年研究立项课题指南》(附件1),申报时可选择不同的研究角度、方向和侧重点,也可对条目的文字表述作出适当修改。
项目实行不限额申报,分为重点课题、一般课题两个类别,研究周期均为1-2年,不设延期;其中重点课题拟立项20项,每项10000元;一般课题拟立项30项,每项5000元。
二、申报条件
1.广东省青少年工作研究者和实务工作者均可申报本课题。申报立项课题的主持人,不得申报主持当年度广东省青少年研究共建课题。如有重复申报,一经查实,取消本年度立项课题和共建课题申报资格。
2.已经获得广东省青少年研究立项课题立项且尚未结项的主持人,不得参与本次课题申报。
3.每个课题组只能确定一名课题主持人,限报一项,且不能作为另一课题组成员申报。非课题主持人的课题组成员在同一年度参与申报的项目不能超过两项,每个课题组成员不超过8名(含课题主持人)。
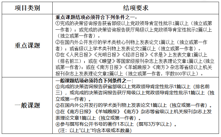
三、结项要求
本项目结项成果发表时须注明“本文系2024年度广东省青少年研究立项课题成果,课题编号XX”,此外重点课题与一般课题的结项标准不同,具体要求详见下表所示:

四、申报流程
本项目实行无纸化申报,请申报人登录“科研管理系统”网站注册账号并在线申报(http://px.gdstx.org.cn:8000/page.html#/pc/login)。
1.提交申报书审核盖章:由于项目申报正值暑假,且申报流程需经学校审核推荐(加盖公章),故请拟申报教师于2024年8月9日17:00前将立项申报书(附件2)和申报汇总表(附件3)发送至陈慧敏老师邮箱(chenhuimin@nuit.edu.cn),以便科研管理部审核并安排盖章事宜,逾期不予受理。
2.系统上传:申报人需于2024年8月20日之前在“科研管理系统”上传立项申请书的word文档版和盖章扫描PDF版,申报书统一按照“选题序号+课题名称+姓名+所在单位”命名。
五、课题管理及其他事项
本项目由共青团广东省委员会统一管理,一旦初审通过后,申报人需将纸质版申报材料(盖章立项申请书原件,一式两份)于规定时间内寄送至课题评审办公室,具体时间将由广东省团校课题评审办公室另行通知,邮寄地址可参考通知原文。
六、校内联系人
联系人:陈慧敏
邮箱:chenhuimin@nuit.edu.cn
联系电话:15571724099
关于开展2024年度广东省青少年研究立项课题申报的通知.zip
英国beat365官方网站科研管理部
共青团英国beat365官方网站委员会
2024年7月23日

用户登录
还没有账号?
立即注册